Chronic Kidney Disease Concept Map

Du cmap signs and symptoms puss from wound drainage unrelieved pressure on skin inadequate blood supply to tissues treatments pharmacological blood transusion hypotension thrombocytopenia risk for bleeding antibiotics decadron practice active listening and proper verbal responses reflection treatments non pharmcological other treatments client specific practice active listening and proper verbal responses.
Chronic kidney disease concept map. Chronic kidney disease carson campbell medical diagnosis concept elimination chronic kidney disease ckd progressive irreversible loss of kidney function that is classified in 5 different stages. This concept map created with ihmc cmaptools has information related to. Browse through all popular schools. Because virtually every body system is affected in esrd patients exhibit a number of signs and symptoms.
Here s a schematic diagram or concept map for chronic kidney disease. Chronic kidney disease concept map 1 victoria hansen september 16 2019 concept map medical diagnosis concept. This definition has been computed by taking the manually created full codelist and converting it to a list of rules that define the codelist. It can also cause other problems that can harm your health.
Automatically generated equivalent of chronic kidney disease. Chronic kidney disease a concept map that will help you with classes and your nclex preparation. Chronic kidney disease snomed download csv project opensafely coding system snomed ct version 2020 04 14 codelist id opensafely chronic kidney disease snomed. Biology mary ann clark jung choi matthew douglas.
Londen school of economics. People with kidney disease can also suffer. Peripheral neuropathy a disorder of the peripheral nervous system is present in some patients. Map outline chronic kidney disease pathophysiology.
Damage to nephrons somehow where does this damage come from increase in blood flow to intact nephrons. This concept map created with ihmc cmaptools has information related to. How do people deal with it 2 1. Patients complain of severe pain and discomfort.
Means that the kidneys are damaged and can t filter blood like they should. Find study resources for. Serway chris vuille. Xmind is the most professional and popular mind mapping tool.
What do you want to do. Chronic kidney disease failure this is a condition defined as a gradual loss in kidney function which effects the filtration system of the wastes and excess fluids in the blood then excreted in the urine. Damage to the kidneys can cause wastes to build up in the body. See code on github.
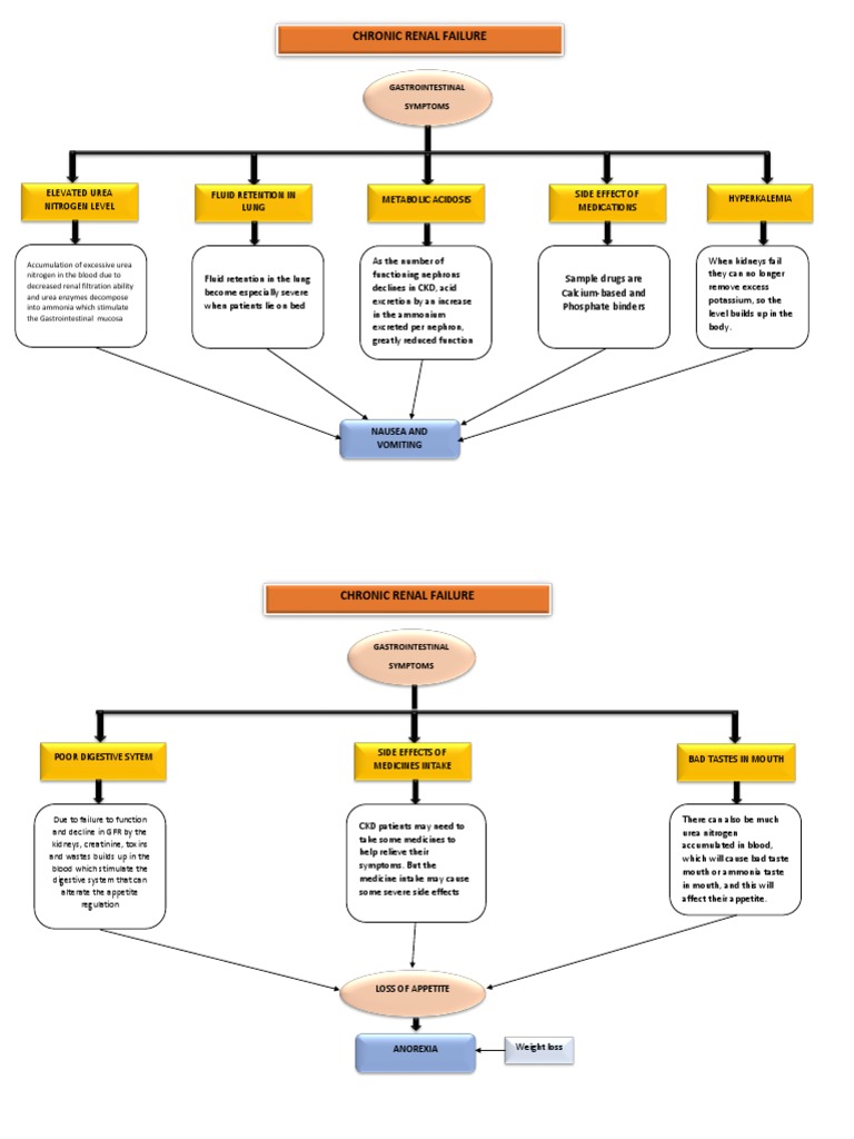
Clinical manifestations uremia occurs when gfr is 15ml min psychologic changes anxiety depression cardiovascular changes hypertension heart failure cad pad gi anorexia nausea vomiting gastritis metabolic carbohydrate intolerance hyperlipidemia. Chronic kidney disease by alex redman 1. Concept map ij catheterization hemodialysis lasix 1amp now ivtt ketobest 1tab tid po nacl 1 tab tid po hyponatremia 115 8 mmol l fluid volume excess delayed wound healing disturbances in reproduction dietary intake stress lifestyle u a protein precipitating. Millions of people use xmind to clarify thinking manage complex information brainstorming get work organized remote and work from home wfh.
Unit 2 concept map. What is it 1 1. College physics raymond a. Chronic kidney disease pathophysiology and schematic diagram via scribd clinical manifestations.